FABP Inhibitors (SB-FIs) as New-Generation Anticancer Agents
Beyond pain management, FABP5 inhibition holds potential in cancer therapy, particularly for prostate cancer. Prostate cancer (PCa) is one of the most prevalent cancers in men. According to the World Health Organization (WHO), prostate cancer was one of the most commonly diagnosed cancers in 2020, with up to 1.41 million cases reported. Most patients are diagnosed with localized or regional PCa. However, metastatic prostate cancer has a survival rate of approximately 30%. Current treatments for metastatic prostate cancer primarily involve hormone therapy, which reduces male hormone levels to suppress the growth of prostate cancer cells. Taxanes such as docetaxel and cabazitaxel are utilized in standard treatment regimens for chemotherapy naïve castration-resistant prostate cancer. However, tumors often develop resistance to taxane chemotherapeutics, highlighting a need to identify additional therapeutic targets.
FABP5 is significantly overexpressed in metastatic castration-resistant prostate cancer (mCRPC) and has been shown to drive cancer progression by activating lipid signaling pathways that promote tumor growth and invasion.

The retinoic acid signaling pathway plays a crucial role in modulating apoptosis and cell proliferation. FABP5 is a key component of the lipid signaling pathway that contributes to PCa progression. In 2019, Carbonetti et al. reported that the activities of fatty acid synthase (FASN) and monoacylglycerol lipase (MAGL), two enzymes involved in the lipid signaling pathway and responsible for generating the cellular fatty acid pool, are highly dependent on FABP5 expression. This finding suggests that inhibiting FABP5 could offer a novel therapeutic strategy for metastatic castration-resistant prostate cancer (mCRPC) by modulating lipid signaling.
Reducing or silencing FABP5 expression through genetic knockdown decreases cancer cell proliferation, migration, and invasiveness, highlighting its role in tumor growth via lipid signaling pathways. Pharmacological studies with SB-FI-26 further support this, showing reduced tumor progression in preclinical models. These findings confirm FABP5 as a viable therapeutic target for cancer.

PC-3, a metastatic human prostate cancer cell line expressing FABP5, FASN, and MAGL, serves as a valuable model for aggressive prostate cancer. Silencing FABP5 in PC-3 cells significantly reduces tumor growth and metastasis in mouse models. Overexpression of MAGL or FASN enhances invasion, but this is reversed with FABP5 knockdown, underscoring its critical role in PC-3 cell proliferation and metastasis.
SB-FI-102 and SB-FI-103 produced cytotoxicity in the prostate cancer cells. Co-incubation of PC3 cells with FABP5 inhibitors and docetaxel or cabazitaxel produced synergistic cytotoxic effects in vitro. Treatment of mice with FABP5 inhibitors reduced tumor growth and a combination of FABP5 inhibitors with a sub-maximal dose of docetaxel reduced tumor growth to a larger extent than treatment with each drug alone. Thus, FABP5 inhibitors potentiate the cytotoxic and tumor suppressive effects of taxanes in prostate cancer cells. The ability of these drugs to synergize could permit more efficacious anti-tumor activity while allowing for dosages of docetaxel or cabazitaxel to be lowered, potentially decreasing taxane-resistance.
Docetaxel/cabazitaxel and FABP5 inhibitors produce synergistic inhibition of metastatic prostate cancer (PC-3) growth

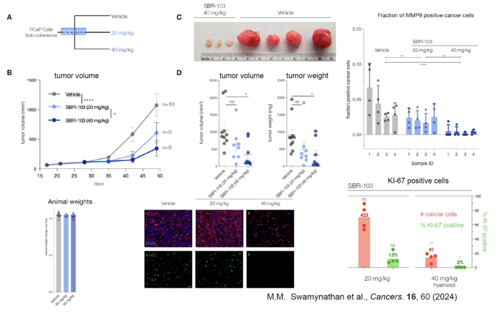
Resistance to standard of care taxane and androgen deprivation therapy (ADT) causes the vast majority of prostate cancer (PC) deaths worldwide. We have developed RapidCaP, an autochthonous genetically engineered mouse model of PC. It is driven by loss of PTEN and p53– the most common driver events of human PC. As in human ADT, surgical castration of RapidCaP animals invariably results in disease relapse and death from the metastatic, not primary, disease burden. FABPs have been implicated as drivers of multiple cancer types, including PC. We demonstrated that primary cancer cells from RapidCaP could be used to validate FABP5 as a drug target against PTEN-mutant therapy resistant PC. We showed that FABP5 is the most relevant target among the human and mouse FABP paralogs, and that murine Fabp5 RNA expression is significantly increased in Pten-mutant prostate tumors compared to normal prostate.

We demonstrated that SBFI-103 can suppress and even eliminate tumors formed in vivo by the RapidCaP derived castrate and taxane-resistant PC cells. Taken together, our results demonstrated the role of FABP5 downstream of PTEN-loss and provided a pre-clinical platform for combatting incurable PTEN-mutant prostate cancer with FABP5 inhibitors.
Effects of 1st- and 2nd-generation SB-FIBP5 inhibitors on PC-3 and RCaP prostate cancer cell lines

In vivo Efficacy of SBFl-103 on RCaP Tumor Xenografts in Mice

Development of next-generation FABP5 inhibitors as anticancer agents

The Ojima research group employs a computer-aided drug design (CADD) approach to refine FABP inhibitors, aiming at enhancing their pharmacokinetic profiles and target specificity. Molecular docking and molecular dynamics simulations are utilized to guide rational drug design by targeting specific interactions within the protein binding pocket. Using CADD and the synthesis of TAMEs, a novel series of FABP5 inhibitors were designed and tested in vitro. Most compounds demonstrated higher potency against prostate cancer cell lines, PC-3 and RCaP cell lines, with selectivity for cancer cells over non-cancerous cells (WI-38).

Quantitative Structure-Activity Relationship (QSAR) analysis is another tool used to predict the relationship between chemical structure and bioactivity. QSAR provides valuable insights into which structural modifications may enhance specific bioactivities. Numerical QSAR models for FABP5 inhibitors were developed using IC50 values with Schrodinger’s AutoQSAR software. The PC3-IC50 QSAR model, trained on a library of 74 compounds, showed strong predictive ability, indicating a good fit for the model.

Cell cycle analysis of a-SB-FI-26, a-SB-FI-103 and a-SB-FI-1143 revealed a clear evolution of apoptotic potency in the 1st-, 2nd- and 3rd-generation SB-FIs. As described above, a combination of a-SB-FI-103 with docetaxel and cabazitaxel, which are the currently the standard care for PCa, showed substantial synergy in vitro and in vivo, which could lead to a more efficacious combination therapy. However, these taxanes are totally ineffective against the highly drug-resistant RCaP CRPC cell line, which lacks Pten and Trp53 genes. Accordingly, we selected an FDA-approved topoisomerase I inhibitor, topotecan (TPT) for a potentially efficacious combination therapy with our FABP5 inhibitors. Thus, 11 selected 3rd-generation SB-FIs and a-SB-FI-103 were screened for their cooperativity with TPT against RCaP and PC-3 cell lines. Then, it was found that 3 SB-FIs (a-SB-FI-103, a-SB-FI-1043 and a-SB-FI-1143) were synergistic, while other 9 SB-FIs were just cooperative. Extensive synergy analysis using the SynergyFinder program revealed that the dosage of TPT can be remarkably reduced by the combination with these 3 SB-FIs to achieve strong cytotoxic effects on both RCaP and PC-3 cells. These highly encouraging results warrant the further preclinical studies on the TPT/SB-FI drug combination toward the clinical development of a novel and efficacious combination therapy for PCa, especially mCRPC.

A graphic summary of the significance of FABP5 as novel target for cancer drug discovery is shown below.

