Skip Navigation
Search
determination of tax liability for foreign payees
Step 1: Determine VISA Type of Payee

Step 2: Decision Flowcharts for Payments
Chart 1 Determination of Payee Status for Nonresident Aliens (for payments to or on behalf
of nonresident aliens)
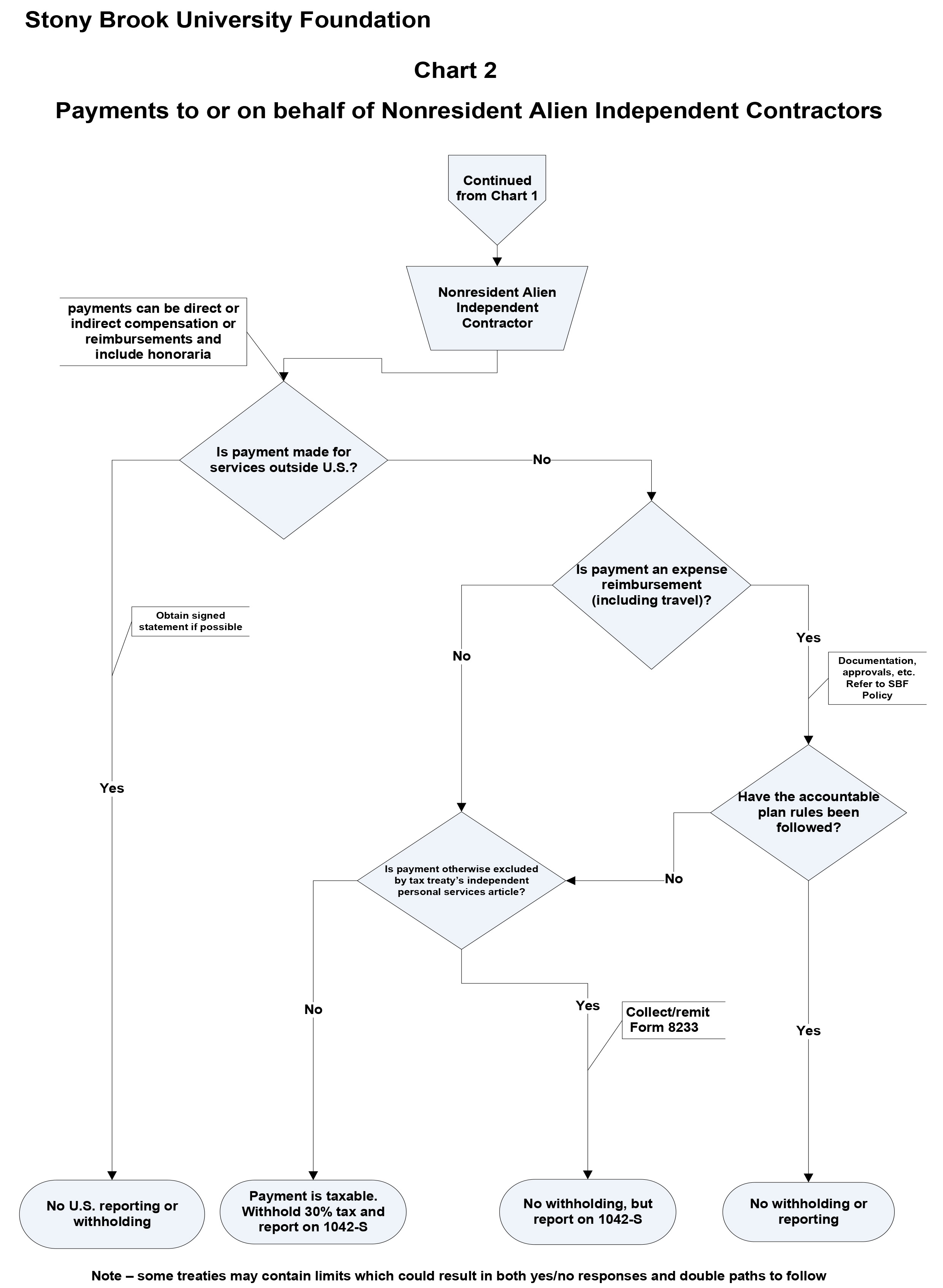
Chart 2 Payments to or on Behalf of Nonresident Alien Independent Contractors
Chart 3 Payments to or on Behalf of Nonresident Alien Collaborators and Volunteers
Chart 4 Payments to or on Behalf of Nonresident Alien Students, Scholars and Other Payees




